当下睡眠质量成为困扰不少人的难题,除了药物助眠外,由睡眠健康管理硬件+软件以及睡眠环境衍生而来的睡眠经济也成为了新的需求增长点。如何在未来的竞争中尽快抓住发展机遇,成为深圳众赢集团产品品牌升级的关键。

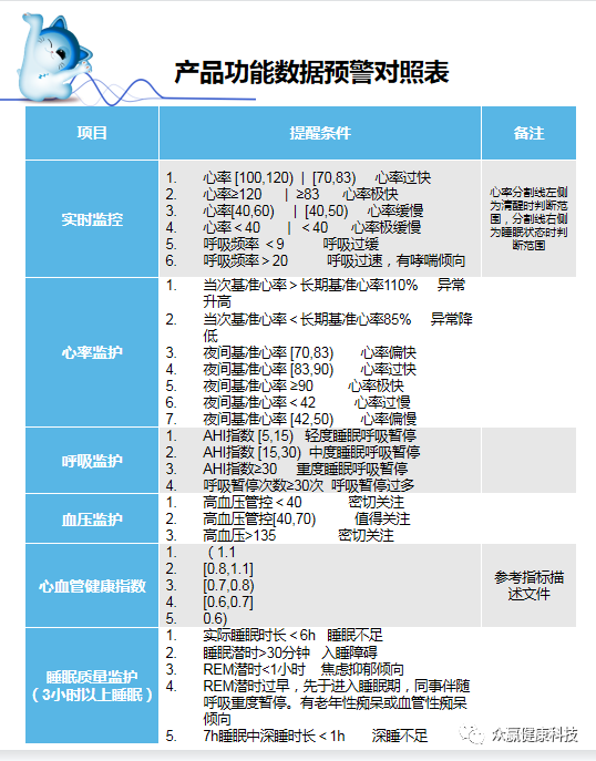
在科睡猫睡眠健康管理平台中,“智能”二字是关键性的亮点,从实时监测睡眠指数、人体心率、血压、深浅睡眠、呼吸障碍等到大病前期的健康风险预警,其智能化的程度远超我们的传统认知。正因为科睡猫硬核科技的植入,提升了应用体验感,这是用客观真实的数据说话的科睡猫,“数”说康睡,当属科睡猫!这是用户越来越喜欢科睡猫的原因。

据《2022 中国国民健康睡眠白皮书》显示,我国 44% 的 19 至 25 岁年轻人熬夜至零点以后,19至35岁青壮年是睡眠问题高发年龄段。不少 ” 睡眠质量较差 ” 的年轻人都愿意为 ” 睡得好一些 ” 进行付费。

目前促进睡眠健康的渠道有:提升家居硬件、睡眠健康类监测检测、助眠类APP(辅助),以及购买有助于睡眠的健康类食品等。据艾媒咨询测算,2021 年我国睡眠经济市场规模已超过4000 亿元,预计在2030年底将有希望突破万亿大关。

深圳众赢集团携手国际尖端科技打造的一站式睡眠健康管理智能系统——科睡猫,其通过 “智造和互联网+”,深层次、系统性分析和解读睡眠障碍的成因和解决路径,构建有别于传统睡眠企业的差异化竞争优势。

一站式睡眠报告是科睡猫的 ” 标配 “,报告里对总睡眠时间、深浅睡眠、血压详情、呼吸事件、心率情况、心血管健康指数、血氧等情况进行综合评价评估,并有科睡猫健康专家出具睡眠健康权威建议,并在建议里提供了调理健康睡眠的产品方案,让您一键直达解决睡眠健康“最后一公里。”

,时长00:43
在睡眠经济赛道,科睡猫无疑成为智能化睡眠健康管理创新上的“急先锋”。业内人士认为:科睡猫的康睡管理数字化建设,让用户看到了中国高端睡眠健康管理的想象力与“智”造力,科技、物联网与需求交互促进,产品、市场和先进的商业模式的快速演进,让科睡猫的产品和品牌获得了冲刺更高目标的竞争力的筹码,实现了智能创新与智慧睡眠管理的跨越式飞跃。也许,下一个睡眠智慧产业的风向标,将在众赢开始。

